Trung Quốc chỉ cho phép người từ 18 đến 59 tuổi chủng ngừa vaccine COVID-19
Vaccine COVID-19 do Trung Quốc sản xuất đã được giám sát chặt chẽ sau khi các cơ quan quản lý chấp thuận loại đầu tiên được sử dụng rộng rãi hôm 31/12 năm ngoái (2020). Một số công ty dược phẩm Trung Quốc vẫn đang tiến hành thử nghiệm lâm sàng cho các sản phẩm của họ.
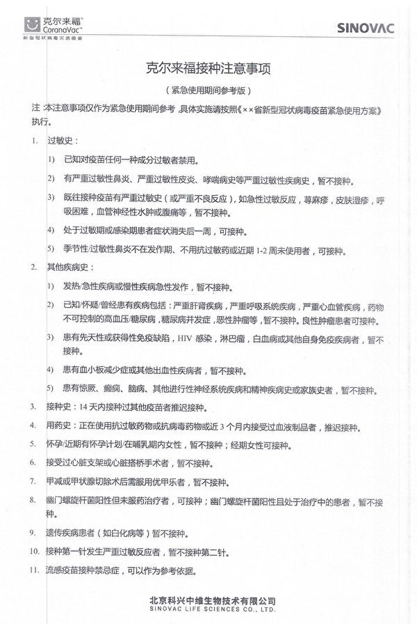
Chống chỉ định có nghĩa là bất cứ một triệu chứng hoặc tình trạng y tế nào khiến việc điều trị trở nên rủi ro và có khả năng không thích hợp.
Chính quyền trung ương Trung Cộng gần đây đã ban hành một danh sách các chống chỉ định áp dụng đối với các loại vaccine COVID-19 sản xuất trong nước: 1) những người có nguy cơ tiềm tàng về sức khỏe và các vấn đề sức khỏe, bao gồm phụ nữ mang thai hoặc đang cho con bú, người bị sốt cấp tính, nhiễm trùng, rối loạn suy giảm miễn dịch, các bệnh gan hoặc thận nặng, tăng huyết áp kháng trị, bệnh tiểu đường phức tạp, và các khối u ác tính; 2) nó hạn chế người dân đủ điều kiện chủng ngừa là những người từ 18 tuổi đến 59 tuổi. Chính quyền khuyến cáo rằng việc chích ngừa được thực hiện với ít nhất hai liều, cách nhau 14 ngày. Thông báo trên được đăng trên nhiều tờ báo Hoa ngữ khác nhau hôm 12/01.
Trung tâm Kiểm soát và Phòng ngừa Dịch bệnh Bắc Kinh gần đây đã đưa ra một thông báo đặc biệt cho CoronaVac, một loại vaccine mới do công ty dược phẩm quốc doanh Sinovac Biotech sản xuất. Thông báo này đã không được chính quyền trung ương phổ biến rộng rãi.
Thông báo của Sinovac là một danh sách đầy đủ các chống chỉ định hoặc tuyên bố từ chối trách nhiệm y tế đối với vaccine COVID-19 của hãng này, cảnh báo những người mắc một số tình trạng sức khỏe nhất định nên đề phòng.
Nó khuyến cáo rằng những người có tiền sử dị ứng, viêm mũi, viêm da, hen suyễn, và các bệnh nặng khác không nên chích vaccine này. Các phản ứng phụ nghiêm trọng đối với vaccine này bao gồm đau bụng, chàm da, nổi mày đay, khó thở, và phù mạch.
Công ty này cũng cảnh báo những người mắc các bệnh tự miễn dịch, các rối loạn chảy máu, các bệnh thần kinh tiến triển, và các bệnh tâm thần không nên dùng vaccine này.
Những người đã trải qua phẫu thuật đặt stent hoặc bắc cầu tim; đã chích bất kỳ loại vaccine nào khác trong vòng 14 ngày; hoặc đã dùng thuốc chống dị ứng hoặc kháng virus trong vòng ba tháng qua cũng được khuyến cáo không nên dùng vaccine này.
Nhà chức trách Trung Cộng đã chấp thuận việc sử dụng các loại vaccine COVID-19 này kể từ tháng 07/2020 trước khi chúng trải qua giai đoạn thử nghiệm lâm sàng cuối cùng.
Cơ quan quản lý sức khỏe của Brazil gần đây đã phát hiện ra rằng CoronaVac có hiệu quả 50.4%, chỉ đủ để vượt qua ngưỡng 50% do Tổ chức Y tế Thế giới đặt ra để chấp thuận theo quy định. Con số này thấp hơn nhiều so với các tuyên bố ban đầu được công bố vào hồi tuần trước, vốn được chào bán với tỷ lệ hiệu quả 78%.
Chính phủ Brazil đã thực hiện một thỏa thuận mua tới 100 triệu liều CoronaVac.
Vì những nguy cơ tiềm ẩn đối với sức khỏe chỉ mới được công bố gần đây ở Trung Quốc, nên không rõ liệu những người dân Trung Quốc đã sử dụng vaccine này trước đó có hiểu biết đầy đủ về các chống chỉ định này hay không.
Frank Yue
Cẩm An biên dịch
Xem thêm:
Mới nhất
Tiêu điểm
Bình luận
Email



